<< < 7 8 9 10 11 12 13 14 [15] 16 17 > >>
MACUTEJE "ECHAR PUNTOS"
Categoría: TALLER DE TEJIDOS el día 2012-11-27 19:58:09
ENCADENADOS
Categoría: MATEMÁTICAS /Los Números naturales y las Op el día 2012-11-24 09:49:51
CÁLCULO. NIVEL 2
Categoría: MATEMÁTICAS /Los Números naturales y las Op el día 2012-11-24 07:25:24
BOLSAS DE CÁLCULO. NIVEL 1
Categoría: MATEMÁTICAS /Los Números naturales y las Op el día 2012-11-24 07:06:51
MAFALDA2
Categoría: MAFALDA el día 2012-11-24 01:48:35

PALABRAS POLISÉMICAS
Categoría: LENGUAJE /Vocabulario el día 2012-11-23 12:45:22
DERECHOS DEL NIÑO
Categoría: MAFALDA el día 2012-11-20 01:23:58

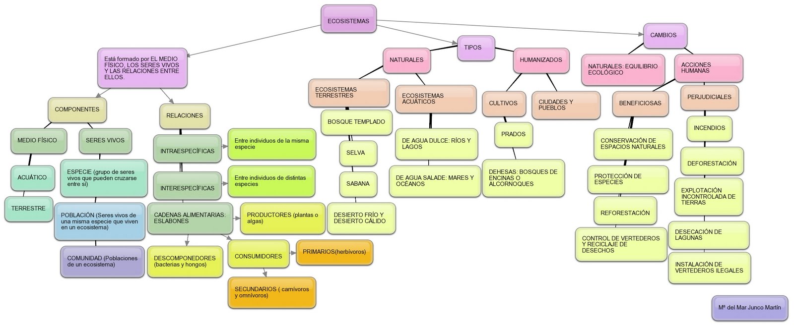
LA VIDA EN UN ECOSISTEMA
Categoría: C.MEDIO el día 2012-11-16 12:47:01
MAPA ECOSISTEMAS
Categoría: C.MEDIO el día 2012-11-16 12:41:52
ECOSISTEMAS
Categoría: C.MEDIO el día 2012-11-16 12:38:01
LOS ECOSISTEMAS
Categoría: C.MEDIO el día 2012-11-16 12:20:10
El ecosistema se considera una comunidad ubicada en un lugar físico, el hábitat, en el que todos están relacionados, los seres vivos (biota o elementos bióticos) y los inertes (abiota o elementos abióticos). Las relaciones entre las especies y su medio, resultan en el flujo de materia y energía del ecosistema.
Componentes abióticos
Los factores abióticos son aquellos elementos del ecosistema que no poseen vida, pero que intervienen en un ecosistema; el agua, la luz, la temperatura son algunos.
Componentes bióticos

Los factores bióticos de un ecosistemas están conformados por los seres vivos: plantas, animales,hongos...



FRACCIONES
Categoría: MATEMÁTICAS /4.- Las fracciones el día 2012-11-11 14:55:11
En nuestra vida cotidiana, las fracciones nos rodean constantemente, aunque en la mayoría de las ocasiones no nos damos cuenta de ello. Cuando vamos a una tienda a comprar, por ejemplo embutidos, lo pedimos por cuartos, mitad de kilo. Otras veces cuando hablamos con nuestras amistades empleamos palabras que hacen referencia a fracciones, en media hora nos vemos, la mita es mía, etc.
COMPARAR FRACCIONES
VALORES
Categoría: MAFALDA el día 2012-11-11 14:52:43

ESQUEMAS
Categoría: LENGUAJE /Gramática el día 2012-11-08 16:24:16


Página anterior Página siguiente ![]()














































![[ECOSISTEMA.jpg]](http://2.bp.blogspot.com/_TLjkjHTWrJs/S4fqydXfDnI/AAAAAAAAAe0/-Fkq5BCSvbk/s1600/ECOSISTEMA.jpg)






